詳解EMI與Y電容
點擊數:34252017-12-25 11:43:24 來源: 重慶哥爾摩科技有限公司、電波暗室、電磁兼容暗室、汽車電子暗室、EMI系統測試、EMS系統測試、EMC測試附件、EMC測試天線
目前,Y 電容廣泛的應用在開關電源中,但Y 電容的存在使輸入和輸出線間產生漏電流。具有Y 電容的金屬殼手機充電器會讓使用者有觸電的危險,因此一些手機制造商目前開始采用無Y 電容的充電器。然而摘除Y 電容對EMI 的設計帶來了困難。具有頻抖和頻率調制的脈寬調制器可以改善EMI 的性能,但不能絕對的保證充電器通過EMI 的測試,必須在電路和變壓器結構上進行改進,才能使充電器滿足EMI 的標準。
1、EMI 常識
在開關電源中,功率器件高頻開通關斷的操作導致電流和電壓的快速的變化是產生EMI的主要原因。
在電路中的電感及寄生電感中快速的電流變化產生磁場從而產生較高的電壓尖峰:
在電路中的電容及寄生電容中快速的電壓變化產生電場從而產生較高的電流尖峰:
磁場和電場的噪聲與變化的電壓和電流及耦合通道如寄生的電感和電容直接相關。直觀的理解, 減小電壓率du/dt和電流變化率di/dt及減小相應的雜散電感和電容值可以減小由于上述磁場和電場產生的噪聲,從而減小EMI干擾。
1.1、減小電壓率du/dt和電流變化率di/dt
減小電壓率du/dt和電流變化率di/dt可以通過以下的方法來實現:改變柵極的電阻值和增加緩沖吸引電路,如圖2和圖3所示。增加柵極的電阻值可以降低開通時功率器件的電壓變化率。
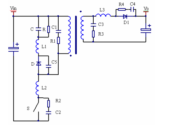
基本的RCD箝位電路用于抑止由于變壓器的初級漏感在開關管關斷過程中產生的電壓尖峰。L1,L2 和L3可以降低高頻的電流的變化率。L1和L2只對特定的頻帶起作用。L3對于工作于CCM模式才有效。 R1C1,R2C2,R3C3,R4C4 和 C5可以降低相應的功率器件兩端的高頻電壓的變化率。
所有的這些緩沖吸引電路都需要消耗一定功率,產生附加的功率損耗,降低系統的效率;同時也增加元件的數日和PCB的尺寸及系統的成本,因此要根據實際的需要選擇使用。
1.2 減小寄生的電感和電容值
開關器件是噪聲源之一,其內部引線的雜散電感及寄生電容也是噪聲耦合的通道,但是由于這些參數是器件固有的特性,電子設計和應用工程師無法對它們進行優化。寄生電容包括漏源極電容和柵漏極的Miller電容。
變壓器是另外一個噪聲源,而初級次級的漏感及初級的層間電容、次級的層間電容、初級和次級之間的耦合電容則是噪聲的通道。初級或次級的層間電容可以通過減小繞組的層數來降低,增大變壓器骨架窗口的寬度可在減小繞組的層數。分離的繞組如初級采用三明治繞法可以減小初級的漏感,但由于增大了初級和次級的接觸面積,因而增大了初級和次級的耦合電容。采用銅皮的Faraday屏蔽可以減小初級與次級間的耦合電容。Faraday屏蔽層繞在初級與次級之間,并且要接到初級或次級的靜點如初級地和次級地。Faraday屏蔽層使初級和次級的耦合系數降低,從而增加了漏感。
2、傳導干擾
2.1、LISN
EMI測試由傳導干擾CE和輻射干擾RE組成,這兩種噪聲分開的檢測和評價。對于不同的應用,不同的地區和國家都有相應的標準,這些標準對于頻段的寬度和限制值都作了十分明確的定義。例如對于手機充電器屬于FCC15/EN55022 CLASS B,傳導干擾測量的頻率范圍為0.15MHz 到30MHz , 輻射干擾測量的頻率范圍為30MHz 到1GHz 。具體的內容可以參考相關的標準FCC,CIRPR和EN等。
傳導干擾指在輸入和輸出線上流過的干擾噪聲,測試的方法見圖4所示。待測試的設備EUT通過阻抗匹配網絡LISN(或人工電源網絡)連接到干凈的交流電源上。
LISN的作用如下:
1) 隔離待測試的設備EUT和交流輸入電源,濾除由輸入電源線引入的噪聲及干擾。
2) EUT產生的干擾噪聲依次通過LISN內部的高通濾波器和50 Ω電阻,在50 Ω電阻上得到相應的信號值送到接收機進行分析。
由圖4可見:EUT放置在絕緣的測試臺上,測試臺下部裝有接地良好的鐵板,測試臺及鐵板的尺寸和安裝都在特定的規定。
傳導干擾來源于差模電流噪聲和共模電流噪聲,這兩種類型的噪聲干擾見圖5所示。Y電容直接和傳導干擾相關。
差模電流在兩根輸入電源線間反方向流動,兩者相互構成電流回路,即一根作為差模電流的源線,一根作為差模電流的回線。共模電流在兩根輸入電源線上同方向流動,它們分別與大地構成電流回路,即同時作為共模電流的源線或回線。
2.2、變壓器模型
變壓器所包含的寄生電容的模型見圖6中所示。
① Cp: 初級繞組的層間電容。
② Coe: 輸出線到大地的電容。
③ Cme: 磁芯到大地的電容。
④ Ca: 最外層繞組到磁芯的電容。
⑤ Ct: 輔助繞組到次級繞組的電容。
⑥Cs: 初級繞組到次級繞組的電容.
⑦ Cm: 最內層初級繞組到磁芯的電容。

