USB接口電磁兼容(EMC)解決方案
點擊數:39812017-11-24 09:18:48 來源: 重慶哥爾摩科技有限公司、電波暗室、電磁兼容暗室、汽車電子暗室、EMI系統測試、EMS系統測試、EMC測試附件、EMC測試天線
usb接口具有傳輸速度快,支持熱插拔以及連接多個設備的特點,目前已經在各類計算機、消費類產品中廣泛應用。
一、 usb接口面臨電磁兼容問題
由于usb接口其運行速率較高,容易通過usb連接線纜對外高頻輻射超標,同時由于帶電熱插拔,容易受到瞬間電壓沖擊和靜電干擾。因此我們在產品接口設計時,需要著重從接口濾波設計,防護設計,PCB設計、結構電纜多個方面考慮電磁兼容設計。
本文電磁兼容解決方案主要結合usb2.0接口電路特點,從產品原理圖的接口電路出發,提供符合產品實際設計要求的具體的emc設計方案,從而使產品能夠滿足電磁兼容標準與規格要求,獲得良好的emc品質,提升產品的可靠性。
二、 usb接口標準要求
帶有usb接口的典型消費類產品,需要滿足相關電磁兼容要求,與usb相關的電磁兼容項目要求如下,其他如應用在軍品、汽車電子、鐵路電子要求則有所不一樣,具體請參考相關電磁兼容標準要求。

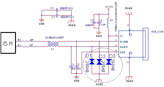
三、原理圖emc設計:

四、原理圖設計要點說明:
4.1濾波設計要點:
L1為共模濾波電感,用于濾除差分信號上的共模干擾;
L2為濾波磁珠,用于濾除為電源上的干擾;
C3、C4為電源濾波電容,濾除電源上的干擾;
C1、C2 為預留設計,注意電容盡量小,如實際影響信號傳輸,可以不焊接。
4.2防護設計要點:
D1、D2、D3組成usb接口防護電路,能快速泄放靜電干擾,避免內部電路遭受靜電的干擾。
C5、C6為接口地和數字地之間的跨接電容,典型取值為1000pF,耐壓要求達到2KV以上。
4.3 特殊要求:
4.3 R1、R2為限流電阻,差分線之間耦合會影響信號線的外在阻抗,可以用此電阻實現終端最佳匹配,使用時根據實際情況進行調整。
4.4 器件選型要求:
L1為共模電感,共模電感阻抗選擇范圍為60Ω/100MHz~120Ω/100MHz,典型值選取90Ω/100MHz
L2選用磁珠,磁珠阻抗范圍為100Ω/100MHz~1000Ω/100MHz,典型值選取600Ω/100MHz ;磁珠在選取時通流量應符合電路電流的要求,磁珠推薦使用電源用磁珠
C3、C4兩個電容在取值時要相差100倍,典型值為1000pF、0.1uF;小電容用濾除電源上的高頻干擾,大電容用于濾除電源線上的紋波干擾;
D1、D2、D3選用TVS,TVS反向關斷電壓為5V。TVS管的結電容對信號傳輸頻率有一定的影響,usb2.0的TVS結電容小于5pF;
C5、C6為接口地和數字地之間的跨接電容,典型取值為1000pF,耐壓要求達到2KV以上。
4.5 相關電磁兼容器件選型建議清單

五、PCB設計說明
5.1布局設計要點
元器件布局要按照信號流向進行布局;
防護器件要盡可能的靠近接口放置,確保引線電感最小,以保證防護器件能正常的進行防護動作。
應將芯片放置在離地層最近的信號層,并盡量靠近usb插座,縮短差分線走線距離。
5.2布線設計要點
共模電感下方不能走其它信號線。
如果usb接口芯片需串聯端電阻或者D線接上拉電阻時.務必將這些電阻盡可能的靠近芯片放置。
將usb差分信號線布在離地層最近的信號層。
保持usb差分線下端地層完整性,如果分割差分線下端的地層,會造成差分線阻抗的不連續性,并會增加外部噪聲對差分線的影響。
在usb差分線的布線過程中,應避免在差分線上放置過孔(via),過孔會造成差分線阻抗失配。
保證差分線的線間距在走線過程中的一致性,如果在走線過程中差分線的間距發生改變,會造成差分線阻抗的不連續性。
在繪制差分線的過程中,使用45°彎角或圓弧彎角來代替90°彎角,并盡量在差分線周圍的150 mil范圍內不要走其他的信號線,特別是邊沿比較陡峭的數字信號線更加要注意其走線不能影響usb差分線。

